供稿:张亚茹 摄影:潘飞宇 编辑:战勇钢
11月15日下午,bw必威西汉姆联官方网站2018级本科生思想政治理论课社会实践优秀论文答辩会在良乡校区举行。此次答辩会由安学勇老师主持,张廷广、李佳金、赵紫玉、李洁、李璎珞、麻省理、石秀老师担任评委。13个社会实践团队参加答辩。
本次社会实践的主题是“众志成城齐心抗疫、脱贫攻坚决胜小康”。受2020年新冠疫情的影响,今年的社会实践课程采取教师线上集中授课、学生线上与线下相结合调研、教师进行远程协同的方式开展,使得今年的社会实践取得圆满成功。
6月,betway西汉姆联官网社会实践教研室设计本学年思政课社会实践选题,统一部署社会实践安排。指导教师采用线上教学方式完成课堂授课。暑假期间,本科二年级同学积极参与,在全国各地展开社会调查,撰写实践报告。9月,指导教师对学生的社会实践报告进行了认真评阅与修改。11月15日,经过betway西汉姆联官网指导教师的耐心指导和层层筛选,最终有13个小组被评为校级优秀社会实践报告,参加本次答辩。
本次答辩的选题涉及抗击疫情、网络教学、升学就业、网络舆论、垃圾分类、思政教育、文化继承等诸多领域。多数报告以新冠疫情为切入点,并与当今社会热点问题密切相关。答辩现场的各小组成员展现了北理学子积极自信的精神风貌,反映了当代大学生良好的问题意识和实践能力。每个小组答辩结束后,评为老师会提出问题,与同学详细探讨社会实践中遇到的问题和解决办法。最后,麻省理老师针对同学们的实践过程和答辩谈了自己的感想、安学勇老师做了总结发言。
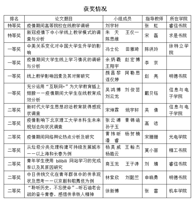
各位评委老师的点评肯定了同学们在暑期深入实践所付出的辛苦和努力,并赞扬了同学们最终所获得的成绩和进步,对同学们的报告从选题、结构、行文、结论、意义等多方面给出了切实有效的建议。本次答辩最终评选出校级优秀报告特等奖2篇、一等奖4篇、二等奖7篇,评委老师向各小组颁发了证书予以表彰。



(审核:刘存福)